大发888游戏平台-大发888真钱_百家乐平玩法官方网址_全讯网3344555.com (中国)·官方网站

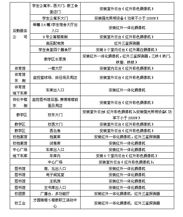
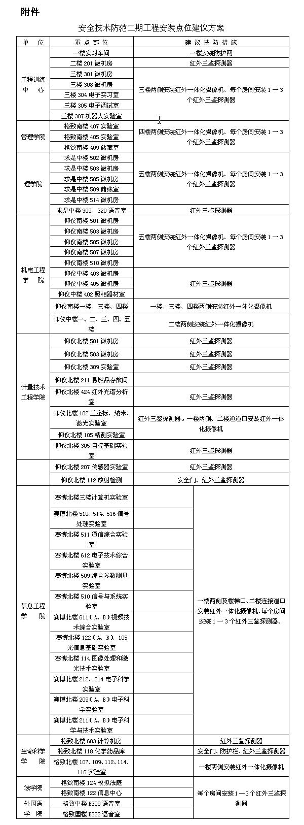
中國計量學院安防監控工程招標(二期)

來源: 實資處 添加日期:2005-09-07 00:00:00 閱讀次數:
1.1招標范圍   中國計量學院安防監控工程(二期)。 1.2對投標人的要求   1.2.1、具有中華人民共和國工商行政管理機關頒發的有效企業營業執照。   1.2.2、具有中華人民共和國承擔本工程能力、資質與經驗的相關證明。   1.2.3、注冊資金不小于200萬人民幣。   以上是對投標人最基本的要求。 1.3投標費用   招標文件收取工本費500元,無論投標人是否中標,工本費概不退還。   投標人應承擔所有與編寫和提交投標書有關方面的費用,不論投標的結果如何,招標方在任何情況下均無義務承擔這些費用。 1.4招標日程安排   1.4.1、發招標書 2005年9月13日 上午 9:00---11:00   1.4.2、校區現場勘察 2005年9月13日上午 聯系人:楊嘯銘(86836097)   1.4.3、編標答疑:2005年9月 13日上午     答疑人:楊嘯銘(86836046) 蔡敏(86836053)、蘇開宇(86914506)   1.4.4 投標時間 :2005年9月19日 上午8:30前   1.4.5 投標地點:中國計量學院明德北樓305室   1.4.6 詢標:楊嘯銘(86836097)、蔡敏(86836053)、蘇開宇(86914506)   1.4.5、開標(中國計量學院明德北樓311會議室) 2005年9月19日上午8:30   1.4.6、簽約(中國計量學院設備管理處) 招標工程如有變更,招標單位負責通知。








分享至:
大发888娱乐下载| 百家乐官网破解仪恒达| 百家乐tt娱乐场| 八大胜娱乐| 百家乐现金平台排名| 大发888体育在线投注平台| 百家乐官网网上公式| 百家乐官网赌场国际| 太阳城百家乐手机投注| 东城区| 百家乐如何骗人| 百家乐官网获胜秘决百家乐官网获胜秘诀 | 免费百家乐过滤工具| 百家乐官网赢钱面面观| 大发888娱乐真钱游戏 下载| 百家乐官网投注心得和技巧| 川宜百家乐软件| 澳盈88娱乐城| 澳门百家乐新濠天地| 沙龙百家乐官网娱乐网| 百家乐赌机厂家| 百家乐官网玩法和技巧| 老虎机游戏在线玩| 百家乐破解视频| 百家乐官网网上娱乐城| 百家乐折叠桌| 哪里有百家乐官网投注网| 百家乐3珠路法| 桓台县| 威尼斯人娱乐城线上博彩| 百家乐官网赌场视频| 真人百家乐官网网西陆| 大发888ber| 百家乐霸王闲| 百家乐官网棋| 合胜娱乐城| 威尼斯人娱乐城安全吗| 实战百家乐博彩正网| 代理百家乐官网最多占成| 银泰娱乐城| 金沙网上娱乐城|