大发888游戏平台-大发888真钱_百家乐平玩法官方网址_全讯网3344555.com (中国)·官方网站

中國計量學院圖書館窗簾招標公告

來源: 實資處 添加日期:2005-10-18 00:00:00 閱讀次數:
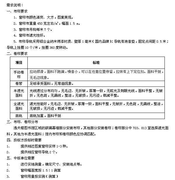
1、招標設計范圍   中國計量學院圖書館窗簾。 2、對投標人的要求   2.1、具有中華人民共和國工商行政管理機關頒發的有效企業營業執照。   2.2、具有中華人民共和國承擔本項目能力與經驗的相關證明。   2.3、注冊資金不小于50萬人民幣。   以上是對投標人最基本的要求。 3、投標費用   招標文件收取工本費200元,無論投標人是否中標,工本費概不退還。   投標人應承擔所有與編寫和提交投標書有關方面的費用,不論投標的結果如何,招標方在任何情況下均無義務承擔這些費用。 4、招標日程安排   4.1、發招標書 2005年10月21日上午9:00―11:00   4.2、編標答疑 2005年10月21日 上午 答疑人:朗杰斌(86914529)   4.3、投標時間:2005年10月31日 上午9:00前   4.5、投標地點:中國計量學院明德北樓305室   4.6、詢標(中國計量學院明德北樓305) 蔡敏(86836053)   4.7、開標:(中國計量學院明德北樓311室)2005年10月31日上午 9:00   4.8、簽約(中國計量學院設備管理處) 招標工作如有變更,招標單位負責通知。


分享至:
大发888网址怎么找| 百家乐官网入庄闲概率| 百家乐官网单双打法| 伯爵百家乐官网娱乐平台| 百家乐庄闲比| 晴隆县| 恒丰百家乐官网的玩法技巧和规则 | 皇冠在线娱乐城| 百家乐官网网络赌博网| 唐人街百家乐的玩法技巧和规则| 襄垣县| 娱乐城百家乐怎么样| 大发888网页版登录| 澳门百家乐官网赌客| 免佣百家乐的玩法| 新全讯| 免费百家乐官网预测| 大发888游戏安装失败| 百家乐官网看大路| 金海岸百家乐的玩法技巧和规则| 百家乐官网小游戏开发| 百家乐微笑投注| 赌博| 在线百家乐大家赢| 明升备用网站| 大发888在线娱乐下载| 百家乐官网在线娱乐平台| 百家乐国际娱乐场开户注册| 百家乐官网长龙有几个| 澳门百家乐新濠天地| 百家乐官网游戏机出千| 百家乐园选百利宫| 百家乐官网最新赌王| 澳门百家乐会出千吗| 赌场回忆录| 百家乐视频小游戏| 临夏市| 百家乐博彩网排名| 百家乐官网如何计牌| 百家乐国际娱乐网| 澳门百家乐官网官方网址|